1. Hotel 데이터셋
- 파일 가져오기
hotel_df = pd.read_csv('/content/drive/MyDrive/1. KDT/6. 머신러닝 딥러닝/데이터/hotel.csv')
hotel_df
![]() |
- 정보보기
hotel_df.info()
![]() |
| * hotel: 호텔 종류 * is_canceled: 취소 여부 * lead_time: 예약 시점으로부터 체크인 될 때까지의 기간(얼마나 미리 예약했는지) * arrival_date_year: 예약 연도 * arrival_date_month: 예약 월 * arrival_date_week_number: 예약 주 * arrival_date_day_of_month: 예약 일 * stays_in_weekend_nights: 주말을 끼고 얼마나 묶었는지 * stays_in_week_nights: 평일을 끼고 얼마나 묶었는지 * adults: 성인 인원수 * children: 어린이 인원수 * babies: 아기 인원수 * meal: 식사 형태 * country: 지역 * distribution_channel: 어떤 방식으로 예약했는지 * is_repeated_guest: 예약한적이 있는 고객인지 * previous_cancellations: 몇번 예약을 취소했었는지 * previous_bookings_not_canceled: 예약을 취소하지 않고 정상 숙박한 횟수 * reserved_room_type: 희망한 룸타입 * assigned_room_type: 실제 배정된 룸타입 * booking_changes: 예약 후 서비스가 몇번 변경되었는지 * deposit_type: 요금 납부 방식 * days_in_waiting_list: 예약을 위해 기다린 날짜 * customer_type: 고객 타입 * adr: 특정일에 높아지거나 낮아지는 가격 * required_car_parking_spaces: 주차공간을 요구했는지 * total_of_special_requests: 특별한 별도의 요청사항이 있는지 * reservation_status_date: 예약한 날짜 * name: 이름 * email: 이메일 * phone-number: 전화번호 * credit_card: 카드번호 |
- 필요없는 데이터 삭제
# 필요없는 데이터 삭제
hotel_df.drop([ 'email', 'name', 'phone-number','credit_card', 'reservation_status_date'], axis=1, inplace=True)
- 열확인
hotel_df.head()
![]() |
- 통계치보기
hotel_df.describe()
# 아웃라이어 있나 확인
![]() ![]() |
- 예약 후 체크인 기간에 따른 취소율
sns.displot(hotel_df['lead_time'])
![]() |
- 이상데이터 확인
sns.boxplot(y = hotel_df['lead_time'])
![]() |
- 예약방법에 따른 취소율
sns.barplot(x=hotel_df['distribution_channel'], y=hotel_df['is_canceled'])
# undefined 데이터 수 확인 필요
![]() |
- 예약채널에 대한 고유 값에 대한 빈도수
hotel_df['distribution_channel'].value_counts()
![]() |
- 호텔에 따른 취소율
sns.barplot(x=hotel_df['hotel'], y=hotel_df['is_canceled'])
![]() |
- 년도에 따른 취소율
sns.barplot(x=hotel_df['arrival_date_year'], y=hotel_df['is_canceled'])
![]() |
- 월에 따른 취소율
plt.figure(figsize=(15,5))
sns.barplot(x=hotel_df['arrival_date_month'], y=hotel_df['is_canceled'])
![]() |
- calendar 모듈 사용하기
# 월별로 x축을 정렬하기
import calendar
print(calendar.month_name[1])
print(calendar.month_name[2])
print(calendar.month_name[3])
![]() |
- calendar 모듈을 사용하여 월(月)의 이름을 리스트에 저장
months = []
for i in range(1, 13):
months.append(calendar.month_name[i])
months
![]() |
- 월별로 x축 정렬하기
# order로 정렬 가능
plt.figure(figsize=(15,5))
sns.barplot(x=hotel_df['arrival_date_month'], y=hotel_df['is_canceled'], order=months)
![]() |
- 호텔 방문경험이 취소율에 미치는 영향
sns.barplot(x=hotel_df['is_repeated_guest'], y=hotel_df['is_canceled'])
# 처음 온 사람이 취소 확률이 더 높다.
![]() |
- 요금 납부 방식에 따른 취소율
sns.barplot(x=hotel_df['deposit_type'], y=hotel_df['is_canceled'])
![]() |
- 요금납부 방식의 고유 값에 대한 빈도수
hotel_df['deposit_type'].value_counts()
![]() |
- corr() : 열들 간의 상관관계를 계산하는 함수 (피어슨 상관계수)
# -1 ~ 1까지의 범위를 가지며 0에 가까울수록 두 변수의 상관관계가 없거나 매우 약함
# -1에 가까울수록 음의 상관관계, 1에 가까울수록 양의 상관관계
plt.figure(figsize=(15,15))
sns.heatmap(hotel_df.corr(numeric_only=True), cmap='coolwarm', vmax=1, vmin=-1, annot=True)
# vmin~vmax 이 사이값으로 정규화 시킴
# annot=True 네모 박스안에 숫자를 넣기
# red: 양의 상관관계, blue: 음의 상관관계 -> 색이 진할수록 깊은 관계가 있음
![]() |
- null인 값 확인
hotel_df.isna().mean()
![]() |
- null인 열 삭제
hotel_df = hotel_df.dropna()
hotel_df
![]() |
- 어른이 0인 값
hotel_df[hotel_df['adults']==0]
![]() |
- people 파생변수
# people 파생변수 만들기
hotel_df['people'] = hotel_df['adults'] + hotel_df['children'] + hotel_df['babies']
hotel_df
![]() ![]() |
- people이 0인 데이터 이상데이터가 아닐까 추정
hotel_df[hotel_df['people']==0]
![]() ![]() |
- people이 0인 경우 삭제
hotel_df = hotel_df[hotel_df['people'] != 0]
hotel_df
![]() |
- [total_nights] 총 숙박일수 파생변수 만들기
hotel_df['total_nights'] = hotel_df['stays_in_week_nights'] + hotel_df['stays_in_weekend_nights']
hotel_df.head()
![]() ![]() |
- [total_nights] 총 숙박일수 0인게 이상
그런데 데이터가 640개라서 일단 삭제하지 않기
hotel_df[hotel_df['total_nights'] == 0]
![]() |
- arrival_date_month 열에 있는 월(month) 정보를 계절(season)로 변환하는 방법
hotel_df['arrival_date_month'].apply(lambda x: 'spring' if x in ['March', 'April', 'May']
else 'summer' if x in ['June', 'July', 'August']
else 'fall' if x in ['September', 'October', 'November']
else 'winter')
![]() |
- season 딕셔너리 만들기
# arrival_date_month를 참조
# 12, 1, 3: winter # 3, 4, 5: spring # 6, 7, 8: summer # 9, 10, 11: fall
season_dic = {'spring': [3,4,5], 'summer': [6,7,8], 'fall': [9,10,11], 'winter':[12,1,2]}
new_season_dic = {}
for i in season_dic:
for j in season_dic[i]:
new_season_dic[calendar.month_name[j]] = i
new_season_dic
![]() |
- season 파생변수 생성
hotel_df['season'] = hotel_df['arrival_date_month'].map(new_season_dic)
hotel_df.head()
![]() ![]() |
- season 파생변수 생성 확인
hotel_df.info()
![]() |
- 예약한 대로 배정이 되었는지가 취소율과 관련이 있을지 확인하기 위해
'expected_room_type' 파생변수 생성
hotel_df['expected_room_type'] = (hotel_df['reserved_room_type'] == hotel_df['assigned_room_type']).astype(int)
hotel_df.head()
![]() ![]() |
- 취소율
hotel_df['cancel_rate'] = hotel_df['previous_cancellations'] / (hotel_df['previous_cancellations'] + hotel_df['previous_bookings_not_canceled'])
hotel_df.head()
![]() ![]() |
- [ cancel_rate ] 열의 값이 결측값(NaN)인 행들을 필터링하여 선택
hotel_df[hotel_df['cancel_rate'].isna()]
![]() ![]() |
- [cancel_rate] 열에서 결측값(즉, NaN)을 -1로 대체
hotel_df['cancel_rate'] = hotel_df['cancel_rate'].fillna(-1)
hotel_df.info()
![]() |
- 데이터 타입을 확인
hotel_df['hotel'].dtype # dtype('O') object만 'O'라고 나옴
hotel_df['is_canceled'].dtype
hotel_df['children'].dtype
![]() |
- object인 열(문자열 열)을 찾아서 obj_list 리스트에 저장
obj_list = []
for i in hotel_df.columns:
if hotel_df[i].dtype == 'O':
obj_list.append(i)
obj_list
![]() |
- object 타입 열의 고유한 값의 개수를 출력
for i in obj_list:
print(i, hotel_df[i].nunique())
![]() |
- 문자열 열 중에 고유값이 많은 열삭제
hotel_df.drop(['country', 'arrival_date_month'], axis=1, inplace=True)
obj_list.remove('country')
obj_list.remove('arrival_date_month')
- 원핫인코딩
hotel_df = pd.get_dummies(hotel_df, columns=obj_list)
hotel_df.head()
![]() ![]() ![]() |
- 데이터 나누기
학습용(train)과 테스트용(test)
from sklearn.model_selection import train_test_split
X_train, X_test, y_train, y_test = train_test_split(hotel_df.drop('is_canceled', axis=1), hotel_df['is_canceled'], test_size=0.3, random_state=10)
- 데이터 확인
X_train.shape , y_train.shape
X_test.shape , y_test.shape
![]() |
| X 학습 데이터 : 83109개의 샘플(행)과 64개의 특성(열) y 학습 데이터 : 83109 개의 샘플(행) X 테스트 데이터 : 35619개의 샘플(행)과 64개의 특성(열) y 테스트 데이터 : 35619개의 샘플(행) |
2. 앙상블(Ensemble) 모델
- 여러개의 머신러닝 모델을 이용해 최적의 답을 찾아내는 기법을 사용하는 모델
|
3. 랜덤 포레스트
| * 머신러닝에서 많이 사용되는 앙상블 기법 중 하나, 결정나무를 기반으로 함 * 학습을 통해 구성해놓은 결정나무로부터 분류결과를 취합하여 결론을 얻는 방식 * 성능은 꽤 우수한 편이나 오버피팅하는 경향이 있음 * 랜덤 포레스트의 트리는 원본 데이터에서 무작위로 선택된 샘플을 기반으로 학습 * 각 트리가 서로 다른 데이터셋으로 학습되어 다양한 트리가 생성되며 모델의 양성이 증가함 * 각각의 트리가 예측한 결과를 기반으로 다수결 또는 평균을 이용하여 최종 예측을 수행함 * 분류와 회귀문제에 모두 사용될 수 있으며 특히 데이터가 많고 복잡한 경우에 매우 효과적인 모델 |
- 학습시키기
from sklearn.ensemble import RandomForestClassifier
rf=RandomForestClassifier()
rf.fit(X_train, y_train)
![]() |
- 모의고사
pred1 = rf.predict(X_test)
pred1
![]() |
- 머신 러닝 모델에서 예측 확률을 계산하여 반환
proba1 = rf.predict_proba(X_test)
proba1
![]() |
- 첫번째 테스트 데이터에 대한 예측결과
# 첫번째 테스트 데이터에 대한 예측 결과
proba1[0]
![]() |
- 모든 테스트 데이터에 대한 호텔 예약을 취소할 확률만 출력
# 모든 테스트 데이터에 대한 호텔 예약을 취소할 확률만 출력
proba1[:, 1]
![]() |
4. 머신러닝/ 딥러닝에서 모델의 성능을 평가하는데 사용하는 측정값
![]() ![]() ![]() ![]() |
- 머신 러닝 모델의 예측 결과를 평가하기 위해 여러 메트릭과 리포트를 생성
from sklearn.metrics import accuracy_score, confusion_matrix, classification_report, roc_auc_score
accuracy_score(y_test, pred1) # 예측을 한쪽으로 몰아치지는 않았다는걸 알 수 있음
confusion_matrix(y_test, pred1) # 예측을 한쪽으로 몰아치지는 않았다는걸 알 수 있음
print(classification_report(y_test, pred1)) # support는 데이터 갯수
|
![]() |
- ROC 곡선 아래 면적을 계산
roc_auc_score(y_test, proba1[:, 1])
# ROC 곡선 아래 면적을 계산하는 함수
![]() 예측결과가 잘 맞다 |
- 하이퍼파라미터 수정 (max_depth=30을 적용)
# 하이퍼파라미터 수정 (max_depth=30을 적용)
rf2 = RandomForestClassifier(max_depth=30, random_state=2024)
rf2.fit(X_train, y_train)
proba2 = rf2.predict_proba(X_test)
roc_auc_score(y_test, proba2[:, 1])
# 하이퍼 파라미터 적용 전: 0.9315576511541386
# 하이퍼 파라미터 적용(max_depth=30을 적용) 후: 0.9319781899069026
# 하이퍼 파라미터 수정후
0.9319781899069026 - 0.9315576511541386 = 0.0004205387527640436
| 깊이를 30으로 바꾸니 성능이 좋아짐 |
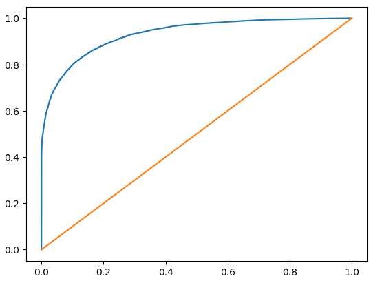
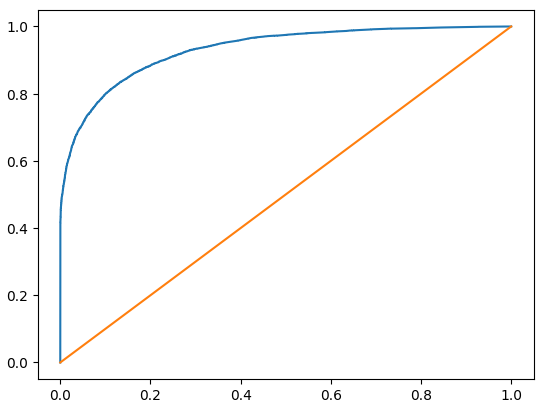
- 시각화
import matplotlib.pyplot as plt
from sklearn.metrics._plot.roc_curve import roc_curve
fpr, tpr, thr = roc_curve(y_test, proba2[:, 1])
print(fpr, tpr, thr)
plt.plot(fpr, tpr, label='ROC Curve')
plt.plot([0, 1], [0, 1])
plt.show()
![]() |
- 하이퍼파라미터 수정
# 하이퍼파라미터 추가 수정
# max_depth=30을 적용
# min_samples_split=5를 적용
# n_estimators = 70을 적용
rf3 = RandomForestClassifier( min_samples_split=5, n_estimators=70, max_depth=30, random_state=2024)
rf3.fit(X_train, y_train)
proba3 = rf3.predict_proba(X_test)
roc_auc_score(y_test, proba3[:, 1])
# 하이퍼 파라미터 수정(max_daepth=30을 적용) : 0.9319781899069026
0.9304821256640659 - 0.9319781899069026 = -0.0014960642428367699 (음수값)
| 학습을 덜 하니까 성능이 안좋아짐 (음수값) |
5. 하이퍼 파라미터 최적의 값을 찾는 방법
* GridSearchCV: 원하는 모든 하이퍼 파라미터를 적용하여 최적의 값을 찾아주는 방법
* RandomizedSearchCV: 원하는 하이퍼 파라미터를 지정하고 n_iter 값을 설정하여 해당 수 만큼 random하게 조합하여 최적의 값을 찾음
- 랜덤 포레스트 모델을 사용하여 그리드 서치(Grid Search)를 수행하여 최적의 하이퍼파라미터를 찾는 과정
from sklearn.model_selection import GridSearchCV
# 하이퍼파라미터 그리드 정의
params = {
'max_depth': [30, 40, 50],
'min_samples_split': [3, 5, 7],
'n_estimators': [70, 120, 150]
}
# 랜덤 포레스트 모델 초기화
rf4 = RandomForestClassifier(random_state=2024)
# 그리드 서치 객체 생성
grid_df = GridSearchCV(rf4, params) # cv: 데이터 교차검증
# 그리드 서치 수행
grid_df.fit(X_train, y_train)
![]() |
- params 중에서 최고의 하이퍼파라미터 조건 출력
grid_df.best_params_
# params 중에서 최고의 하이퍼파라미터 조건을 보여줌
![]() |
- grid_df.cv_results_는 GridSearchCV 객체에서 제공하는 속성
그리드 서치 과정에서 각 하이퍼파라미터 조합에 대한 세부 정보를 포함하는 딕셔너리
grid_df.cv_results_
![]() |
- 랜덤 포레스트 모델을 사용하여 랜덤 서치(Randomized Search)를 수행하여
최적의 하이퍼파라미터를 찾는 과정
rf5 = RandomForestClassifier(random_state=2024)
rand_df = RandomizedSearchCV(rf5, params, n_iter=4, random_state=2024)
rand_df.fit(X_train, y_train)
![]() |
- params 중에서 최고의 하이퍼파라미터 조건
rand_df.best_params_
![]() |
- 그리드 서치 과정에서 각 하이퍼파라미터 조합에 대한 세부 정보를 포함하는 딕셔너리 출력
rand_df.cv_results_
![]() |
6. 피처 중요도(Feature Importances)
- 랜덤 포레스트 분류기(RandomForestClassifier)를 사용하여 모델을 학습하고 예측하는 과정
rf6 = RandomForestClassifier(random_state=2024, max_depth=40, min_samples_split=3, n_estimators = 150)
rf6.fit(X_train, y_train)
proba6 = rf6.predict_proba(X_test)
roc_auc_score(y_test, proba2[:, 1])
| 0.9316574459006468 |
- proba6는 rf6.predict_proba(X_test)의 결과
테스트 데이터 X_test에 대한 예측된 클래스별 확률을 담고 있는 배열
proba6
![]() |
- rf6.feature_importances_는 랜덤 포레스트 모델rf6에서 각 특성(feature)의 중요도(importance)를 나타내는 속성
주어진 값인 1.27823051e-01은 특성의 중요도를 나타내는 하나의 숫자
rf6.feature_importances_
1.27823051e-01
![]() |
- X_train.columns: 학습 데이터 X_train의 열(특성) 이름들을 나타내는 속성
- rf6.feature_importances_: 랜덤 포레스트 모델 rf6에서 계산된 각 특성의 중요도 값
feat_imp = pd.DataFrame({
'features': X_train.columns,
'importances': rf6.feature_importances_
})
feat_imp
![]() |
- feat_imp 에서 중요도(importance) 값에 따라 내림차순으로 정렬한 후 상위 10개의 행
top10 = feat_imp.sort_values('importances', ascending=False).head(10)
top10
![]() |
- 상위 10개의 중요한 특성(feature)을 시각화
plt.figure(figsize=(5,10))
sns.barplot(x='importances', y='features', data=top10, palette='Set2')
![]() |
'AI > 머신러닝' 카테고리의 다른 글
| 11. 다양한 모델 성능비교 | Air Quality UCI (0) | 2024.06.17 |
|---|---|
| 10. lightGBM | Credit (0) | 2024.06.13 |
| 08. SVM, Scaling | 손글씨 (0) | 2024.06.12 |
| 07. 로지스틱 회귀(Logistic Regression) | 인사자료 (0) | 2024.06.12 |
| 06. 의사결정 나무(Decision Tree) | 자전거 (0) | 2024.06.11 |










































































